All
Search
Images
Videos
Maps
News
More
Shopping
Flights
Travel
Notebook
Report an inappropriate content
Please select one of the options below.
Not Relevant
Offensive
Adult
Child Sexual Abuse
Length
All
Short (less than 5 minutes)
Medium (5-20 minutes)
Long (more than 20 minutes)
Date
All
Past 24 hours
Past week
Past month
Past year
Resolution
All
Lower than 360p
360p or higher
480p or higher
720p or higher
1080p or higher
Source
All
Dailymotion
Vimeo
Metacafe
Hulu
VEVO
Myspace
MTV
CBS
Fox
CNN
MSN
Price
All
Free
Paid
Clear filters
SafeSearch:
Moderate
Strict
Moderate (default)
Off
Filter
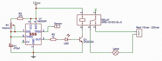
Circuito temporizador con 555 y salida a relé ◁ ✔
May 9, 2020
electronicabasica.site
3:09
✅How a TIMER RELAY Works - Cadesimu Theory and Simulation
55.2K views
Jun 8, 2020
YouTube
AUTOMATIZACION INDUSTRIAL
3:04
Rele Temporizador, Como conectar un Temporizador.
726 views
Nov 4, 2020
YouTube
MAXFEM *_*
4:28
Relevador con timer (temporizador) explicación
1.7K views
May 6, 2021
YouTube
Analysis Robotic
Relés de tiempo (Temporizadores a la conexión, desconexión y mixtos)
393 views
Jul 4, 2020
YouTube
Ciencias e Ingeniería HN
10:57
Temporizador programable con LCD-Relé-Arduino programado c
…
2.1K views
Jun 11, 2022
YouTube
Heliconia Digital Ing. DCB
5:53
Como Funciona un Temporizador On Delay/Bien explicado.
30.1K views
Jan 24, 2022
YouTube
Aprende electricidad con Juanca
30:49
Temporizador digital programable con relay, módulo con retardo, 6
…
170.4K views
Sep 20, 2020
YouTube
gilbertopasma
15:43
Temporizador │Conexión Relé temporizador con retardo a la con
…
72.8K views
Aug 21, 2022
YouTube
π-terson Ingeniería E
20:20
⚡ Instalar y conectar RELÉ | RELAY | RELEVADOR electrónico TEMPOR
…
134.1K views
Jan 17, 2021
YouTube
Electricidad FP
9:14
El Relevador o Relay, Que es? Como Funciona? Para que sirven
…
662.8K views
Sep 22, 2014
YouTube
La Electronica
8:18
👉⏱️ New model of the timer relay module with 7 working modes.
64.5K views
Nov 27, 2020
YouTube
TodoMicro
3:18
Así funciona el relevador con temporizador ELK960
1.7K views
May 13, 2021
YouTube
SYSCOM
3:19
Rele Temporizado
47.4K views
Oct 19, 2018
YouTube
VLADIMIR CUBILLOS SANCHEZ
7:47
Cómo hacer la temporización de RETARDO A LA CONEXIÓN clásic
…
16.6K views
Dec 25, 2022
YouTube
Electricidad FP
2:54
"Cómo Crear un Temporizador con Relé | Guía Paso a Paso" DIY
14.6K views
Jun 13, 2024
YouTube
Danny Electrónica y Más
2:57
Uso del temporizador electrónico OFF DELAY salida a RELÉ 👉 (Ejerci
…
3.6K views
Aug 14, 2019
YouTube
Bobinando
8:32
Funcionamiento y Conexión de los Relevadores o Relés
46.6K views
May 23, 2015
YouTube
Electrónica Práctica Paso a Paso
20:39
ARRANQUE Y PARO CON TEMPORIZADOR #electromecanic
…
12.5K views
Jun 16, 2022
YouTube
Electromecánica, Mecatronica y Refrigeracion
5:48
conexión, funcionamiento y explicación temporizador
20.4K views
Aug 16, 2022
YouTube
Electromecanica industrial y mas
10:04
Temporizadores en los PLC LOGO! (Tipos, configuración y secuencia)
34.8K views
Oct 10, 2021
YouTube
Ciber Chambas
5:21
Como se conecta Temporizador (Retardo) a la Conexión / TIMER O
…
110.3K views
May 27, 2021
YouTube
Kevin Trujillo 117
6:53
✅EL RELÉ ( CÓMO se CONECTA y PARA que SIRVE) | DISPOSITIVO
…
2.1K views
Aug 22, 2019
YouTube
Les Ingenieurs
9:40
How to Connect and Program a 110V/220V Digital Timer Step by St
…
77.6K views
Oct 4, 2020
YouTube
Electro J20⚡
2:22
Como configurar un temporizador mecánico paso a paso
1.3M views
Apr 5, 2018
YouTube
Electric Line
4:45
Arduino Timer Switch Relay with GSM Module| SIM800L Irrigation S
…
25.4K views
Feb 15, 2022
YouTube
Ahmad Logs
4:40
🔥 Curso FÁCIL de CONTROL ELECTRICO INDUSTRIAL | TIMER
…
40.9K views
Sep 4, 2021
YouTube
Teslamatic
Temporizador (timer) digital industrial de 44 eventos y
1 views
Jul 27, 2018
steren.com.mx
4:08
Cómo conectar un relevador o relé
37.2K views
May 24, 2018
YouTube
Carlos Hernández Rocha
10:33
TIMER INSTALLATION timer
96.1K views
Nov 1, 2020
YouTube
Daniel Santa Cruz // eléctrica
See more videos
More like this
Feedback